株式会社フューチャーショップ「futureshop」を利用する事業者が独自のルールを設定することにより、不正利用を未然に防止
株式会社フューチャーショップ(以下「フューチャーショップ」)とソフトバンク株式会社の子会社であるSBペイメントサービス株式会社(以下「SBPS」)は、フューチャーショップが提供するSaaS型ECサイト構築プラットフォーム「futureshop」および「futureshop omni-channel」(以下、総称として「futureshop」)で、クレジットカード決済の不正利用を検知する有料サービス「AI不正検知(アドバンストプラン) for futureshop」を、2022年10月20日に提供開始しました※1。
昨今のEC市場の急拡大に伴って、クレジットカード決済における不正利用は多様化しています。事業者は販売商材・価格・ターゲットごとに不正利用傾向を分析し、店舗独自の不正利用対策が必要になってきています。
それを実現するため、フューチャーショップとSBPSは、「futureshop」を利用する事業者向けに「AI不正検知(アドバンストプラン) for futureshop」を有料で提供するに至りました。
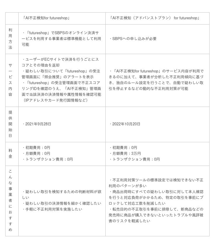
これまでも、「futureshop」では、クレジットカード決済で疑わしい取引があった場合に「futureshop」の受注管理画面の該当取引にアラートが表示される「AI不正検知 for futureshop」(提供:SBPS)を無料で利用でき、事業者が不正な取引を早期発見することが可能でした。
今回新たに提供を開始した「AI不正検知(アドバンストプラン) for futureshop」では、「AI不正検知 for futureshop」の機能に追加して、店舗ごとの不正利用傾向に合わせた独自のルール設定を行うことができるようになり、店舗独自の動的な不正利用対策が可能になりました。
「AI不正検知(アドバンストプラン) for futureshop」について
「AI不正検知(アドバンストプラン) for futureshop」は、「AI不正検知for futureshop」で提供している決済ごとのスコアリング機能やアラート機能、属性情報確認に加えて、事業者が分析した不正利用傾向に基づき、「AI不正検知」管理画面から独自のルールを設定する機能により、店舗独自の動的な不正利用対策が可能になる有料オプションです。
「AI不正検知for futureshop」と同様に、ユーザーがECサイトで決済を行うごとにSBPSへスコアリングをリクエストし、SBPSは、スコアとその理由を返却し、疑わしい取引については「futureshop」の受注管理画面にアラートを表示します。
SBPSの「AI不正検知」管理画面から当該取引についてカード属性やデバイス情報などを確認し不正利用傾向を分析することが可能ですが※2、「AI不正検知(アドバンストプラン) for futureshop」では、事業者が分析した不正利用傾向に基づき、「AI不正検知」管理画面から独自のルール設定を行うことで、店舗独自の動的な不正利用対策が可能になり、受注チェックの負荷軽減や商品出荷判断の効率化が期待できます。
【AI不正検知(アドバンストプラン) for futureshopを利用した動的な不正利用対策例】・独自ルールに合致した取引をブロック
・独自ルールに合致した取引だけにEMV 3-Dセキュア(3Dセキュア2.0)の本人認証を追加
・独自ルールに合致した取引をアラート(「AI不正検知」管理画面で確認可能)
「AI不正検知 for futureshop」との機能比較
「AI不正検知(アドバンストプラン) for futureshop」の詳細はこちらをご確認ください。
https://www.future-shop.jp/plan/sbps.htmlまた、今回の提供開始を受け、2022年11月16日に「AI不正検知(アドバンストプラン) for futureshop」のセミナーを開催します。
不正検知の仕組みから独自ルールの設定方法まで学べる内容となっていますので、この機会にぜひご参加ください。
「futureshop」についてフューチャーショップが提供する「futureshop(
https://www.future-shop.jp/)」シリーズは、未来に向けたコマース戦略を創造するSaaS型ECサイト構築プラットフォームです。「futureshop」はCMS機能「commerce creator」で高いデザインカスタマイズの自由度と更新性を実現しているほか、ロイヤルティマーケティングに取り組める豊富な機能を有しています。
オムニチャネル対応には実店舗とECの顧客統合を行い、さらにきめ細やかなデジタルマーケティングを目的とした、O2Oを実践するポイント統合、実店舗在庫表示機能も備えた「futureshop omni-channel」をご利用いただけます。
また、プラットフォーム自体の機能が充実しているだけでなく、他システムとも多数連携し、柔軟性や拡張性にも優れています。“売上を創るEコマースプラットフォーム”を目指し、プロユースに応える高機能であることにこだわり、事業者の「やりたいこと」にとことん、応えます。
「futureshop」で利用できるSBPSの決済手段
フューチャーショップとSBPSは、今後も事業者のニーズにお応えする利便性の高いサービスを提供していきます。
※1 「AI不正検知(アドバンストプラン) for futureshop」は有料オプションです。お申し込みをご希望の場合は、SBPSまでお問い合わせください。
また、「AI不正検知 for futureshop」および「AI不正検知(アドバンストプラン) for futureshop」はクレジットカード決済での注文で利用できます。その他の決済手段での注文では利用できません。
※2 2022年7月から順次提供を開始しました。
・掲載されている画像はイメージです。実際と異なる場合があります。
・記載されている会社名および商品・サービス名は、各社の商標または登録商標です。
・記載されている価格は税抜き価格です。
■会社概要株式会社フューチャーショップ代表者:代表取締役 星野 裕子
所在地:大阪府大阪市北区大深町4番20号グランフロント大阪 タワーA 24階
設立:2010年3月(株式会社フューチャースピリッツより分社)
事業内容:電子商取引(Eコマース)支援サービスの提供
SaaS型ECサイト構築プラットフォーム「futureshop」企画・運営・開発
URL:
https://www.future-shop.jp/SBペイメントサービス株式会社代表者:代表取締役社長 兼 CEO 榛葉 淳
所在地:東京都港区海岸1-7-1 東京ポートシティ竹芝オフィスタワー
設立:2004年10月1日
事業内容:決済サービス、集金代行および企業の計算事務代行、アクワイアリング(カード加盟店業務)事業、イシュイング(カード発行業務)事業
URL:
https://www.sbpayment.jp/【「futureshop」に関するお問い合わせ】株式会社フューチャーショップ
お問い合わせフォーム
https://www.future-shop.jp/inquiry/【決済サービスに関するお問い合わせ】SBペイメントサービス株式会社
お問い合わせフォーム
https://www.sbpayment.jp/contact/futureshop企業プレスリリース詳細へPR TIMESトップへ